Langkah Awal Mengenal Risk Domain dalam Risk Management for Outdoor Program

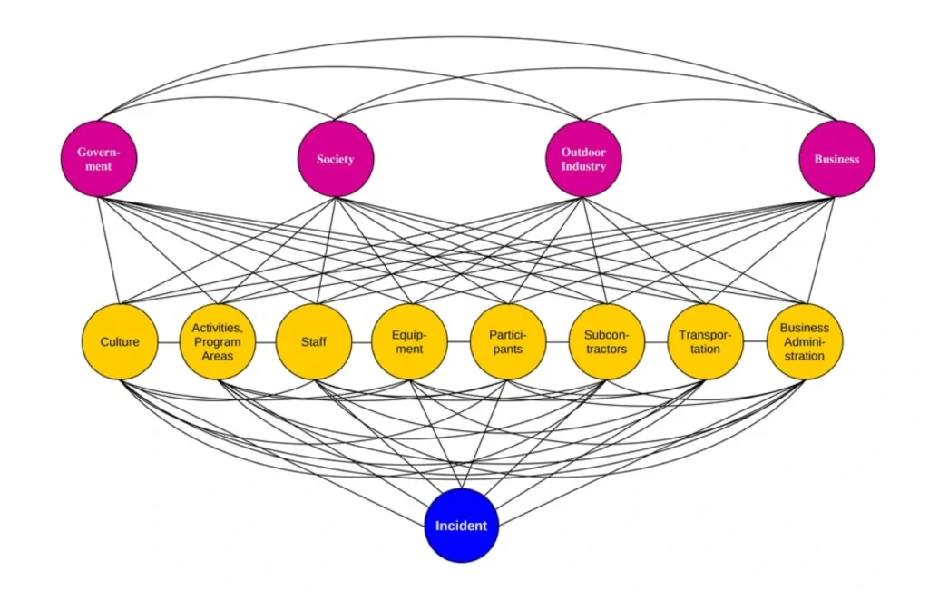
Gambar yang menunjukan keterhubungan antara Domain Resiko Langsung dan Tak Langsung (Sumber: Viristar Consulting)
Dalam satu dekade terakhir, Indonesia mengalami lonjakan besar dalam industri kegiatan luar ruang atau outdoor adventure. Mulai dari hiking, rafting, susur gua, hingga ekspedisi sekolah, semakin banyak organisasi, komunitas, dan pelaku wisata yang terlibat dalam menyelenggarakan program berbasis petualangan di alam bebas. Namun demikian, di balik antusiasme ini, terdapat satu hal krusial yang masih belum mendapat perhatian cukup serius: pengelolaan risiko secara menyeluruh dan sistemik.
Tulisan tentang Langkah Awal Mengenal Risk Domain dalam RMOP saya susun berdasarkan pengalaman mengikuti pelatihan Risk Management for Outdoor Programs (RMOP), yang diselenggarakan oleh Viristar Consulting, dengan fasilitator utama Jeff Barlein. Pelatihan ini membuka perspektif baru tentang bagaimana manajemen risiko tidak bisa hanya dilihat dari permukaan, tetapi harus mempertimbangkan seluruh sistem yang bekerja di balik layar.
Kali ini saya hanya akan membahas tentang Risk Domain kalau diterjemahkan tempat dimana resiko bermula. Kita mungkin lebih familiar dengan istilah Risk Factor atau Faktor resiko. Perbedaan umum antara 2 istilah ini kalau dari kacamata saya adalah Risk Domain lebih menyeluruh dan luas dibanding Risk Factor yang cenderung lebih spesifik.
Apa Itu Risk Domain dalam Manajemen Risiko Kegiatan Luar Ruang?
Perspectif Risk Management for Outdoor Programs dari Viristar
Dalam pelatihan Risk Management for Outdoor Programs yang difasilitasi oleh Jeff Barlein dari Viristar, peserta dikenalkan pada konsep penting yang disebut risk domain atau domain risiko. Konsep ini mengacu pada area-area utama dalam sebuah organisasi yang berpotensi menjadi sumber risiko dalam penyelenggaraan program luar ruang. Menurut pendekatan Viristar, risiko tidak hanya berasal dari medan kegiatan atau perlengkapan teknis, tetapi bisa muncul dari hal-hal yang lebih struktural dan sistemik—seperti administrasi bisnis, logistik, hubungan antar-staf, bahkan keputusan manajemen tingkat atas.
Viristar membagi risk domain ke dalam dua kategori besar. Pertama, delapan domain risiko langsung yang mencakup aspek operasional sehari-hari seperti staf, peserta, alat, area kegiatan, transportasi, dan sebagainya. Kedua, empat domain risiko tidak langsung yang berasal dari faktor eksternal organisasi, seperti pengaruh regulasi pemerintah, nilai-nilai dalam masyarakat, dinamika industri outdoor, serta kepentingan dunia usaha.Dengan mengenali seluruh domain ini secara menyeluruh, organisasi dapat melakukan identifikasi, analisis, dan mitigasi risiko secara lebih komprehensif dan sistemik, bukan sekadar reaktif terhadap bahaya di lapangan. Konsep risk domain ini menjadi fondasi utama dalam membangun sistem keselamatan yang berkelanjutan dan bertanggung jawab dalam industri kegiatan luar ruang.
Mengapa Tidak Cukup Hanya dengan Risk Register?
Pada umumnya, saat organisasi outdoor memulai program baru—misalnya menambahkan aktivitas caving atau menyusuri sungai—mereka akan membuat daftar risiko atau risk register. Langkah ini memang penting, sebab di dalamnya terdapat potensi bahaya seperti kejatuhan batu, banjir mendadak, atau luka ringan akibat terbentur dinding gua.
Namun demikian, berdasarkan pendekatan All-Domain Consideration, risk register hanyalah sebagian kecil dari proses manajemen risiko. Pendekatan sistemik mendorong kita untuk mempertimbangkan delapan domain risiko langsung, yaitu:
1. Budaya organisasi: mencakup nilai, sikap, norma, dan perilaku yang berkembang di dalam organisasi. Budaya yang kuat dalam keselamatan (safety culture) dapat mengurangi risiko, sedangkan budaya yang mengabaikan prosedur atau menoleransi praktik berbahaya dapat memperbesar kemungkinan insiden.
Contoh risiko: mengutamakan kecepatan program daripada keselamatan, kurangnya pelaporan insiden, atau sikap “selama ini aman-aman saja.”
2. Kegiatan dan Area Program: Domain ini berkaitan dengan sifat kegiatan yang dilakukan serta lokasi atau area pelaksanaannya. Risiko bisa bervariasi tergantung jenis aktivitas, tingkat kesulitan, dan karakteristik lingkungan fisik.
Contoh risiko: aktivitas rafting di sungai berarus deras saat musim hujan, mendaki gunung saat cuaca buruk, atau area program yang belum dipetakan secara detail.
3. Staf: Mencakup seluruh orang yang terlibat sebagai pelaksana, pemandu, instruktur, atau manajer lapangan. Kompetensi, pengalaman, kesehatan fisik, dan kesiapan mental staf sangat memengaruhi tingkat risiko.
Contoh risiko: staf kurang terlatih, belum memiliki sertifikasi, tidak familiar dengan SOP, atau kelelahan akibat jam kerja panjang.
4. Peralatan: Semua sarana dan perlengkapan yang digunakan selama program termasuk dalam domain ini. Peralatan yang tidak layak, tidak terpelihara, atau digunakan secara tidak tepat dapat menjadi sumber risiko signifikan.
Contoh risiko: tali panjat aus, life jacket tidak memenuhi standar, kendaraan operasional tidak pernah diservis.
5. Peserta: Peserta memiliki keragaman kondisi fisik, mental, pengetahuan, dan perilaku yang dapat memengaruhi keselamatan. Risiko dapat meningkat bila peserta tidak memiliki informasi atau pelatihan yang cukup sebelum mengikuti kegiatan.
Contoh risiko: peserta memiliki kondisi medis tertentu yang tidak diungkapkan, tidak mengikuti instruksi, atau berperilaku ceroboh.
6. Subkontraktor: Pihak ketiga yang menyediakan layanan atau fasilitas (misalnya transportasi, katering, atau operator aktivitas) juga membawa risiko tersendiri. Kualitas dan standar kerja mereka harus diawasi.
Contoh risiko: operator rafting tanpa izin resmi, penyedia katering yang tidak memenuhi standar kebersihan, atau vendor transportasi tanpa SOP keselamatan.
7. Transportasi: Mencakup seluruh moda transportasi yang digunakan dalam perjalanan menuju, selama, dan kembali dari kegiatan. Risiko transportasi sering kali menjadi penyumbang utama insiden dalam program luar ruang.
Contoh risiko: sopir tidak berpengalaman di medan pegunungan, kendaraan tidak layak jalan, rute tidak dievaluasi untuk keselamatan.
8. Administrasi Bisnis: Aspek ini meliputi kebijakan, prosedur, kontrak, asuransi, pencatatan, hingga kepatuhan hukum. Administrasi yang lemah dapat mengakibatkan risiko hukum, finansial, dan reputasi.
Contoh risiko: kontrak tidak melindungi pihak penyelenggara, tidak ada asuransi kecelakaan, atau arsip dokumen yang tidak tertata.
Dengan kata lain, ketika kita menambahkan program susur gua, kita juga perlu bertanya:
- Apakah kita mampu merekrut dan melatih fasilitator berpengalaman di bidang speleologi?
- Apakah staf logistik tahu di mana mendapatkan perlengkapan caving yang sesuai standar keselamatan?
- Apakah tim admin memiliki formulir pernyataan risiko (informed consent) yang transparan dan legal?
- Apakah jadwal kegiatan memungkinkan staf bekerja dengan istirahat yang cukup?
Menyadari Risiko Tak Langsung yang Kerap Terlupakan
Tidak berhenti di situ, pelatihan RMOP juga mengenalkan empat domain risiko tidak langsung, yakni:
1. Regulasi Pemerintah
Domain ini mencakup semua peraturan, kebijakan, dan standar yang ditetapkan pemerintah dan berdampak pada kegiatan outdoor. Ketidakjelasan aturan, perubahan regulasi, atau lemahnya pengawasan dapat memengaruhi keselamatan dan tata kelola.
Contoh risiko: perubahan kebijakan izin pendakian, peraturan keselamatan yang tidak seragam antar daerah, atau lemahnya penegakan hukum terhadap operator ilegal.
2. Budaya Masyarakat
Merujuk pada nilai, kebiasaan, dan persepsi masyarakat terhadap kegiatan luar ruang dan keselamatan. Budaya yang permisif terhadap risiko atau menganggap enteng prosedur keselamatan dapat meningkatkan peluang insiden.
Contoh risiko: masyarakat lokal membiarkan praktik berisiko karena “sudah biasa,” penolakan terhadap prosedur formal, atau rendahnya kesadaran akan safety.
3. Ekosistem Industri Outdoor
Menggambarkan keterhubungan antara pelaku, penyedia, asosiasi, pemasok, dan pihak pendukung dalam industri outdoor. Jika ekosistem ini lemah, tidak ada kolaborasi untuk menetapkan standar bersama.
Contoh risiko: tidak adanya standar sertifikasi nasional, persaingan harga yang mengorbankan kualitas, atau minimnya wadah kolaborasi antar penyedia layanan outdoor.
4. Dunia Usaha
Mencakup kondisi pasar, perilaku konsumen, dan tren bisnis yang dapat memengaruhi pengelolaan risiko. Tekanan dari klien atau tuntutan pasar kadang mendorong penyelenggara mengabaikan aspek keselamatan demi efisiensi atau biaya murah.
Contoh risiko: klien meminta program dipersingkat sehingga tahap briefing diabaikan, pemilihan vendor hanya berdasar harga termurah, atau promosi yang menjanjikan pengalaman ekstrem tanpa mitigasi risiko memadai.
Just Culture: Jangan Cepat Menyalahkan Individu
Sebagai contoh, ketika seorang fasilitator panjat tebing kehilangan fokus sejenak hingga peserta cedera, organisasi yang menerapkan just culture akan bertanya:
Satu prinsip penting lain yang saya pelajari dari pelatihan RMOP adalah Just Culture, atau budaya yang adil. Ini merupakan pendekatan yang menolak untuk langsung menyalahkan individu saat terjadi insiden.
- Apakah fasilitator bekerja dalam kondisi kelelahan karena beban kerja terlalu berat?
- Apakah SOP kita terlalu longgar atau kurang dilatih secara berkala?
- Apakah ada supervisi lapangan yang memadai?
Sebagai contoh, beberapa bulan lalu terjadi insiden meninggalnya seorang pendaki asal Brasil di Gunung Rinjani. Dalam kasus tersebut, pemandu terkait diberikan sanksi tanpa melihat peristiwa tersebut melalui kacamata yang lebih luas. Akibatnya, aksi yang dilakukan oleh komunitas dan pemerintah hanya sebatas menyelenggarakan pelatihan vertical rescue bagi para pemandu dan personel SAR. Sayangnya, pertanyaan mendasar, yakni “Mengapa kecelakaan ini bisa sampai terjadi?” tidak dibedah secara mendalam untuk menemukan akar masalahnya.Dengan demikian, fokus utama bukan menghukum, tetapi memperbaiki sistem yang menyebabkan insiden. Pendekatan ini tidak hanya lebih manusiawi, tetapi juga mendorong pelaporan insiden yang jujur, yang pada akhirnya memperbaiki kualitas keselamatan secara berkelanjutan.
Keselamatan sebagai Pilar Perencanaan Strategis
Tidak kalah penting, pemikiran sistem juga mengajak kita untuk mengintegrasikan keselamatan ke dalam keputusan strategis jangka panjang. Dalam banyak organisasi di Indonesia, keputusan seperti memperluas program, menambah aktivitas baru, atau membuka pasar ke luar daerah, sering kali diputuskan oleh pimpinan tanpa mempertimbangkan dampaknya terhadap keselamatan.
Pertanyaannya adalah:
- Apakah ekspansi ini akan membuat struktur organisasi terlalu kompleks dan memperlambat alur komunikasi keselamatan?
- Apakah rekrutmen staf bisa mengimbangi kecepatan pertumbuhan program?
- Apakah ada pengaruh terhadap hubungan dengan masyarakat lokal, yang mungkin akan berdampak pada perizinan dan legitimasi sosial?
Pertama-tama, kita harus akui bahwa regulasi keselamatan kegiatan petualangan di Indonesia masih sangat minim. Sertifikasi nasional yang dikeluarkan oleh BNSP untuk fasilitator kegiatan luar ruang yang disebut FASEL masih belum tersosialisasi dengan baik bahkan cenderung hanya sekedar formalitas. Standar keselamatan di kegiatan petualangan masih terfragmentasi dan berjalan sendiri-sendiri, tanpa melihat adanya keterikatan lintas sektor yang harus dicermati dan dibuat secara sistematis dan menyeluruh.
Sebagai perbandingan, di negara seperti Selandia Baru atau Inggris, regulasi keselamatan sangat ketat. Bahkan, pasca tragedi Lyme Bay 1993 di Inggris, di mana empat remaja meninggal dunia dalam kegiatan kayak, pemerintah langsung mewajibkan semua penyelenggara kegiatan outdoor untuk terdaftar dan diaudit secara berkala.
Kejadian kecelakaan sampai memakan korban jiwa tidak sedikit di Indonesia, tetapi semua hanya menjadi isu sesaat yang kemudian dilupkan, bukanya dijadikan momentum untuk pembenahan secara sistem dengan regulasi dan standarisasi yang tepat.
Selanjutnya, budaya masyarakat juga memainkan peran penting. Bila masyarakat lebih menghargai efisiensi biaya daripada keselamatan peserta, maka penyelenggara akan terus ditekan untuk “hemat”—terkadang dengan mengorbankan pelatihan staf atau pembelian alat yang sesuai standar.
Lebih jauh lagi, industri outdoor sendiri perlu menyadari bahwa kolaborasi dalam membangun standar keselamatan jauh lebih penting daripada bersaing secara harga. Dan terakhir, dunia usaha dan korporasi yang menggunakan jasa program outdoor, harus belajar untuk tidak hanya mencari vendor murah, tetapi juga vendor yang menerapkan manajemen risiko secara utuh dan bertanggung jawab
Organisasi yang sehat secara sistemik akan memastikan bahwa keselamatan menjadi pertimbangan utama dalam setiap keputusan besar, bukan hanya urusan staf lapangan atau manajer operasional.Saat ini, terdapat banyak pelaku dan penyedia kegiatan petualangan maupun pelatihan luar ruang di Indonesia. Namun demikian, belum ada badan khusus yang berperan untuk memonitor, mengevaluasi, atau mengaudit tata kelola mereka. Terlebih lagi, dalam penerapan aspek-aspek keselamatan, kondisi di lapangan dapat dikatakan masih jauh dari memadai. Padahal, aktivitas yang dilakukan termasuk kategori berisiko tinggi, khususnya ketika berlangsung di lokasi-lokasi alam bebas seperti gunung atau hutan, serta melibatkan unsur olahraga petualangan seperti rafting, caving, atau hiking.
Kesimpulan: Saatnya Indonesia Berpikir Sistem
Melalui pelatihan Risk Management for Outdoor Programs yang saya ikuti, saya belajar bahwa manajemen risiko bukan sekadar daftar ceklis atau helm pengaman. Ia adalah tentang bagaimana organisasi berpikir, bekerja, dan mengambil keputusan—secara menyeluruh dan terintegrasi.
Untuk itu, saya percaya bahwa Indonesia membutuhkan paradigma baru dalam mengelola kegiatan luar ruang. Paradigma yang tidak hanya reaktif saat terjadi kecelakaan, tetapi proaktif dalam membangun sistem yang adil, kolaboratif, dan visioner.
Karena pada akhirnya, keselamatan bukan hanya tentang menghindari bahaya. Ia adalah refleksi dari bagaimana kita menghargai hidup manusia.
Referensi:
Pelatihan Risk Management for Outdoor Programs oleh Viristar Consulting (40 jam), fasilitator: Jeff Barlein. Viristar adalah organisasi global yang mendukung penerapan sistem keselamatan, keberlanjutan, dan efektivitas dalam pendidikan luar ruang.